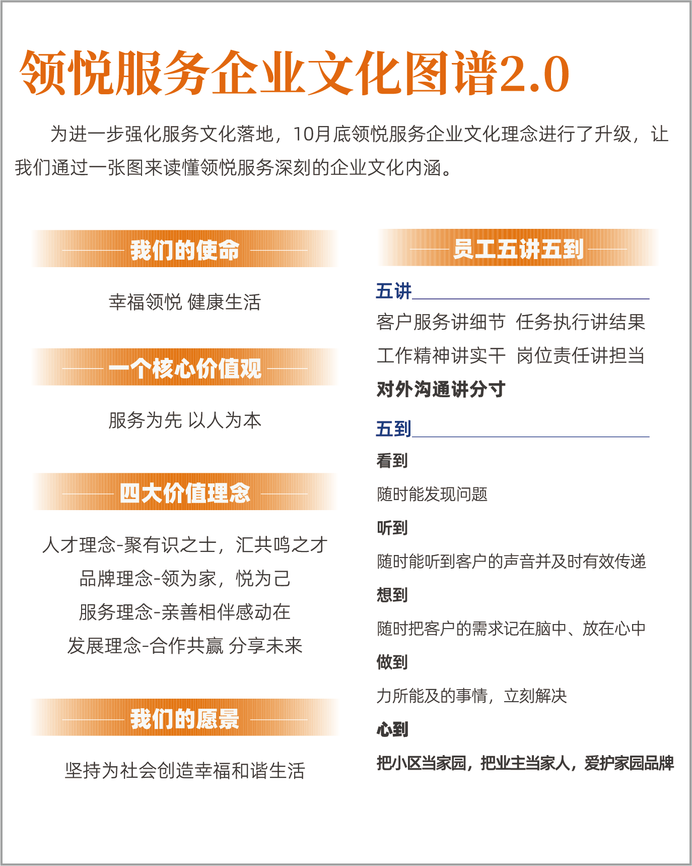
领悦服务企业文化图谱

尘埃里的花朵——西昌凯旋国际公馆志愿者纪实
文 | 西昌领地凯旋国际公馆志愿者 老赵
疫情防控,躺平必输,以人为本,必然选择。在3天临时管控时间里,我是志愿者身份,服从社区安排,从事琐碎事项,但感受颇多,印象深刻,想借此记上一段无序的文字。
10月10日一早出门上班受阻,便知道防疫临时管控,与此同时,办公室也给我打电话告知。随即,我便给小区物管去电话,报名加入志愿者行列。几天时间里,我做的事情简单并不复杂,只是时间稍长一些,于我而言却无碍,单身狗一枚。
社区和物业的同志们全身心投入,辛苦而热情,安排都妥妥的,难怪“领地凯旋公馆”小区服务口碑如此好,核心竞争力这么强,原来背后有这帮团队存在。
第一天,我在物管处填小区“出入卡片”,人很多,有些忙乱,但从没有一个人埋怨,怒怼工作人员,物管张经理面对问题一一作答,解释得清楚而有温度,坚定而有力度,大家都很满意。看得出,小区的群体意识很强,整体素质很高,温馨的对话弥漫在有限的空间,让我颇受感动,有幸成为小区里的一员。
按照社区领导要求,第二天,我们开始“敲门行动”。因为时间有点早,我敲门注意方式,我觉得声音过大,显得粗暴有失礼貌;声音太小,唯恐熟睡的人儿听不见有失效果。所到之处,无论耄耋翁媪,还是妾发覆额,没有一个人埋汰我,即便是睡眼朦胧中,也应我一声“谢谢”。还有,已核检且贴了“第十七轮”标签的业主,但由于我粗心没有看见,重复敲开门时,我照样被温柔以待,让我非常感慨。
接下来的防疫核检,情况十分温和,有经历有经验,大家自觉性强,工作进度快。小区负责人好像在群里作了安排,大家陆陆续续前来核检。整个几天里,核酸检测队列,错落有致、秩序井然。大家相互提醒、相互照顾,有老弱病残孕的同志,大家都非常关心,礼让在先,显示出“领悦”的精神特质,和美家园。
志愿者队伍来自机关干部、教师、自由职业者等,个个精神饱满,神气十足,带给大家战胜疫情的信心和决心,厚植了小区最大同心圆。“领地凯旋国际公馆”小区,四季披绿,花开各季,性情相携,氤氲友谊。平时有体会,特别是这几天,感触更深,我看到了大家脸上盛开的笑容,感悟到大家内心灿烂的幸福,更瞧见那根植于意识中尘埃里盛开的花朵!


年轻的力量
文 | 领悦优悦生 李玲
我叫李玲,毕业于乐山师范学院旅游管理专业,2021年11月无意间在学院官网上看到领悦的招聘信息,像是冥冥之中注定的一样,一路过关斩将加入了领悦的大家庭。
一个非科班出生的我从加入领悦的那天起就清楚地认识到,自己对于公司的要求还有很大的差距,有太多新的知识需要学习、成熟的经验需要累积。我性格内向,起初担心自己在一线岗位上是否可以胜任,能否更好地跟业主沟通、为业主服务,但经过4个月的实战,我发现只要信心足、信念强、意识高、肯学习、愿进步,就没有办不到的事情!
入司以来,我受到许多领导、同事的重视、帮助和教导。最初跟着客服条线蒋经理学习收缴数据的整理以及每日收缴情况通报,成千上万的数字,几百个项目,不仅需要确保数据的准确,还需确保数据的时效。为提高效率,我寻找各种学习办公软件的简便方法,熟练后蒋经理又教我如何进行数据分析,注意观察每日各项目各片区的收缴情况,并根据情况沟通协调事项,让我由浅及深地学习收缴板块。此后我又在创新生态中心学习了解活动策划。记忆最深的是一次调研礼赠活动后我要求管家在朋友圈公布中奖业主名单,这一动作得到领导的认可,既保证了活动真实有效,又能向未参与到的业主进行宣传,进行二次传播。我在不断的学习和探索中一步一步向前。
我目前身处项目最一线的岗位,直面业主,更需要谦虚学习、快速进步,学习如何对客沟通、如何维护好与业主间的关系、如何提高收缴等等。这四个月,我从害怕面对业主,小心沟通,到现在可以快速熟练处理业务,甚至能与部分业主形成较好的关系,我感受到实践与团队给予我的成长。
我深知自己还有诸多不足,为了成长为更优秀的同路人,我在实战中总结经验,保持谦虚学习的心态,坚定自己的目标。我想只要我肯学习、肯进步、肯思考、肯想、肯干,必定会在领悦这个愿意给年轻人梦想的平台上走得更远。